場效應管穩壓電路-穩壓電源,電路圖詳解-KIA MOS管
信息來源:本站 日期:2020-10-09
場效應管穩壓電路,圖所示的是采用功率場效應管組成的簡易穩壓電源電路。穩壓二極管VD1及RP1組成一可調恒壓源,向VT3提供參考電壓,VT2、VT3組成比較放大器,VT1為調整管。該電路的輸出電壓可在1.5~15V范圍內連續調節,輸出電流可達1A。
場效應管穩壓電路,本例介紹的開關直流穩壓電源電路,能提供3~15V直流電壓,最大電流為150mA,可滿足小型電子設備的供電需要。
該開關直流穩壓電源電路由整流濾波電路、開關控制電路和穩壓電路組成,如圖1-14所示。
整流濾波電路由整流橋堆UR、整流二極管VD1、VD2和濾波電容C1、C3組成;開關控制電路由電阻R2、R4、穩壓二極管VS1和場效應晶體管VF組成;穩壓電路由電阻R1、R3、R5、穩壓二極管VS2、晶體管V、二極管VD3、濾波電容C2和三端穩壓集成電路IC1、IC2組成。交流220V電壓經UR整流、C3濾波后,一路經VD1、R2加至VF的漏極,另一路經VD2、R4加至VF的柵極,使VF導通。
剛接通電源時,RP中心抽頭上的電壓較低,VD3和V均處于截止狀態,VF源極的輸出電壓開始對C2快速充電。當RP中心抽頭上的電壓升至一定值時,VD3和V均導通,使VF截止,停止對C2充電。調節RP的阻值,即可改變C2的充電時間,從而調節輸出電壓的高低。當需要穩定的+9V電壓和+12V電壓時,可將C2兩端電壓調至15V,該電壓經IC1和IC2穩壓后,即可產生+9V和+12V電壓。該開關穩壓電路無隔離措施,底板帶電,使用時應注意安全。
場效應管具有開關特性,所以經常被用到開關電路中。如圖所示的場效應管開關電路:
圖示的是一個最簡單的場效應管開關電路,輸入電壓是U1,輸出電壓是UO。當U1較小時,場效應管是截止的,UO=UOH=VDD;當U1較大時,場效應管是導通的。
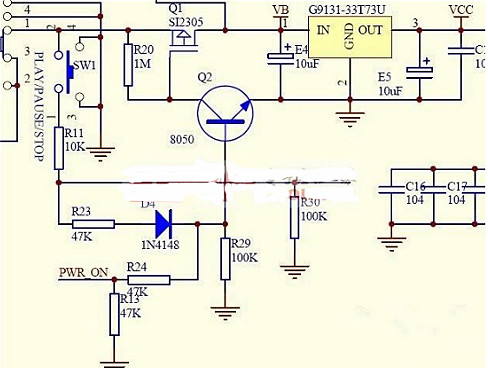
上圖中的SI2305就是P溝道MOS管。下面介紹一下電源開機電路的工作原理。
電池的正極通過開關S1接到場效應管Q1的2腳源極,所以它的1腳柵極通過R20電阻得到一個正電位,由于Q1是一個P溝道MOS管,所以場效應管是截止狀態,電壓不能繼續通過,3V穩壓IC輸入腳得不到電壓所以就不能工作,此時是關機狀態。
當按下SW1開機按鍵時,電源的正極通過按鍵、R11、R23、D4接到三極管Q2的基極,此時三極管Q2的基極得到一個正電位,三極管Q2導通,由于三極管的發射極直接接地,三極管Q2導通就相當于Q1的柵極直接接地,導致Q1的柵極就從高電位變為低電位,Q1導通,電流通過Q1流到3V穩壓IC的輸入腳,3V穩壓IC就是那個U1輸出3V的工作電壓Vcc供給主控。
主控通過復位清零,讀取固件程序檢測等一系列動作,輸出一個控制電壓到PWR_ON到Q2的基極,保持Q2一直處于導通狀態,Q1就能源源不斷的給3v穩壓IC提供工作電壓,這時電源處于開機狀態。SW1還同時通過R11、R30兩個電阻的分壓,給主控PLAYON腳送去時間長短、次數不同的控制信號,主控通過固件鑒別是播放、暫停、開機、關機而輸出不同的結果給相應的控制點,以達到不同的工作狀態。
場效應管穩壓電路,這里介紹用一只V-MOS功率場效應管作調整管的穩壓電源。直流輸出電壓可在1.25V~12V連續可調,輸出電流為50mA(須裝10平方厘米散熱器)時,電壓波動不超過0.3%,適合各類小電器使用。
電流原理
下圖是該穩壓器的原理圖,其原理和普通串聯型穩壓器上午電源基本相同,不同的是使用了場效應作調整管,因不需大電流推動,所以使電路簡化,成本降低,而穩壓性能卻有所提高。圖中電阻R1、RP、VD5、LED組成連續可調恒壓源,為VT3基極提供基準電壓。R1為限流電阻;RP為4.7K帶開關電位器,VD5為9~10.5V穩壓管;VD6為紅色發光管;VD5與VD6的串聯穩壓值決定了穩壓電源的最大輸出電壓;VD6還兼作電源指示和負載電流大小指示,一管多用,穩壓電源工作電流越大時,發光管越暗。
圖功率場效應管作調整管的穩壓電源電路圖元件選擇與制作功率場效應管可選用V40AT等塑封管;T選用輸出電壓15V左右的變壓器;其它元件圖中已注明。
直流小信號調制電路在儀表中經常遇到直流信號放大的問題,一般采用大閉環負反饋和將直流信號調制成交流信號再進行交流放大的方法,如圖一所示,這種方法可以克服溫度漂移和提高線性精度,并能獲得高放大倍數。圖二是具體電路。
圖二中,VT1、VT2工作在可變電阻區,D1、D2是防止柵壓為正,這樣可以消除調制噪音。3kΩ電阻和50μF電容為輸入濾波用。用頻率為1000HZ、幅值為7V的方波電壓U1、U2作為驅動電壓,此兩電壓形狀相同,相位相反,經
VD1、VD2削去正半波后分別加在VT1、VT2的刪極,使VT1、VT2輪流導通、夾斷,就好像并串聯的單刀雙擲開關一樣,VT1導通時VT2夾斷,輸入電壓U入向0.1μF電容充電;VT2導通時VT1夾斷,0.1μF電容通過VT2向R放電,而R上有反饋電壓U反,正好與放電電流方向相反,故達到U入與U反相減的目的。
可以看出,經0.1μF電容輸出的調制電壓U調為頻率與U1、U2頻率相同的交變電壓。這種調制電路比絕緣柵場效應管調制電路焊接調整方便,工作可靠,比晶體管調制電路噪音小、漂移小、調整簡單。注意R值不可太大,一般應在100kΩ以內。
一般用穩壓管穩壓的電路如圖a所示,R為限流電阻,現用一只結場型場效應管代替,如圖b所示。它是零柵壓工作,由場效應管的輸出特性曲線可知,當UDS下降時IDS變化并不多,因此,仍能保證穩壓管的工作電流不變,所以穩壓精度提高,另外,采用場效應管后,它允許電源變動范圍也比采用限流電阻的穩壓電路大得多。
聯系方式:鄒先生
聯系電話:0755-83888366-8022
手機:18123972950
QQ:2880195519
聯系地址:深圳市福田區車公廟天安數碼城天吉大廈CD座5C1
請搜微信公眾號:“KIA半導體”或掃一掃下圖“關注”官方微信公眾號
請“關注”官方微信公眾號:提供 MOS管 技術幫助

