PMOS防止倒灌電路/MOS管防倒灌電路-KIA MOS管
信息來源:本站 日期:2022-07-12
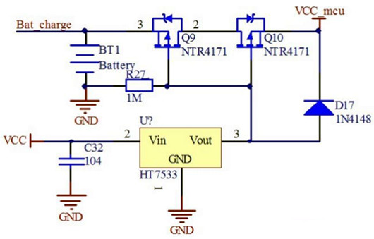
防倒灌電路設計如下圖所示:
在某些應用中,如電池充電電路中, B點是充電器接口, C點是電池接口,為了防止充電器拔掉時,電池電壓出現在充電接口。
(Q1、Q2、Q3共同組成防倒灌電路)注意Q3的DS反向接于電路,這樣做是防止MOS的體極管對電路產生的影響(如果Q3按常規方式接在電路中, C點接電源則會在B點出現電壓)
電源自動切換
聯系方式:鄒先生
聯系電話:0755-83888366-8022
手機:18123972950
QQ:2880195519
聯系地址:深圳市福田區車公廟天安數碼城天吉大廈CD座5C1
請搜微信公眾號:“KIA半導體”或掃一掃下圖“關注”官方微信公眾號
請“關注”官方微信公眾號:提供 MOS管 技術幫助
免責聲明:本網站部分文章或圖片來源其它出處,如有侵權,請聯系刪除。
