MOS管做電源開關的經驗分享-KIA MOS管
信息來源:本站 日期:2022-09-21
一般的電源開關電路,控制電源的目的是省電,控制靜態電流。不過以下的電路存在著幾個缺點:
1.管壓降較大
我們知道采用PNP管子作為開關管的飽和壓降在0~0.3V,這在低電路上是不可接受的。3.3V的控制電源最大誤差變成3V,某些1.5V的電源變成1.2V,這會導致由此供電的芯片損壞。
PMOS的管子壓降為Vdrop=Id×Rdson,Rdson可選擇,實際的值在1歐以內。
2.控制電流
我們知道Ib和Ic是相關的,飽和放大系數一般的設計為30,因此我們通過200mA的電流的時候,Ib=200/30=7mA,這樣導致了控制電路功耗較大。
3.開關管功耗
我們知道三極管的功耗計算公式為Pd=Veb×Ib+Vec×Ic,Vec飽和時0~0.3V的條件下,當通過電流較大的時候,開關管的功耗就很大。
比較而言,PMOS的導通電阻Rdson較小(也可選擇),P=Rdson×Id^2。
PMOS高壓電路設計(12V)電路
對比PNP電路設計
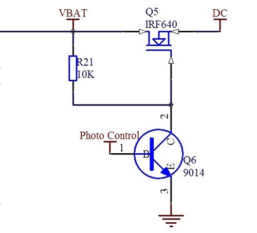
低壓開關(NMOS)【5V,3.3V,1.5V】
NMOS導通關閉條件:
這里使用PNP管直接使NM OS的G和Vin導通,這樣NMOS才可以完全導通,要是不能使Vin完全和NMOS的G完全接通,就使用最上面的PMOS的方案,如果接成如下的情況:
結果
當Photo Control為高定平,9014導通,640斷開。當Photo Control為低電平,9014斷開,640導通,可此時640上ds間3~4V的壓降,本意DC=VBAT(8V) ,現在DC只有3點幾伏電壓;
原因:
NPN+PMOS才做電源控制,這是NPN+NMOS,R21直接換成0歐就通了,只不過沒有控制什么事了。
還有NMOS的襯底一般做出來的時候是和源極接在一起的,開機NMOS需控制電壓(相對襯底)大于開啟電壓,這樣接襯底完全懸空了,現在的電路無論怎么控制都達不到要求,電路本身設計就錯了,NMOS一般是做低輸出的,PMOS才是高輸出電路,這個性質和三極管的NPN和PNP差不多的。TTL中用三極管,TTL能驅動MOS,MOS不能驅動TTL。
KIA半導體是一家致力于功率半導體電子元器件研發與銷售的高新技術型企業,竭誠服務全球開關電源、綠色照明、電機驅動、汽車電子、新能源充電樁、太陽能設備、數碼家電、安防工程等行業長期合作伙伴,主動了解客戶需求,不斷研發創新,為客戶提供綠色、節能、高效的功率半導體產品。

KIA MOS管、場效應管應用領域
工業領域:步進馬達驅動,電鉆工具,工業開關電源
新能源領域:光伏逆變,充電樁,無人機
交通領域:車載逆變器,汽車HID安定器,電動自動車
綠色照明領域:CCFL節能燈。 LED照明電源,金鹵燈鎮流器
聯系方式:鄒先生
聯系電話:0755-83888366-8022
手機:18123972950
QQ:2880195519
聯系地址:深圳市福田區車公廟天安數碼城天吉大廈CD座5C1
請搜微信公眾號:“KIA半導體”或掃一掃下圖“關注”官方微信公眾號
請“關注”官方微信公眾號:提供 MOS管 技術幫助
免責聲明:本網站部分文章或圖片來源其它出處,如有侵權,請聯系刪除。
